信息搜索
信息搜索
主页
后勤概况
后勤职能
领导分工
机关科室
后勤实体
党建工作
廉洁文化
新闻公告
工作动态
后勤通知
公告公示
部门工会
规章制度
服务指南
饮食服务
学生住宿服务
物业服务
资料下载
Q&A
新闻公告
主页
新闻公告
工作动态
正文
工作动态
后勤通知
公告公示
为人师表精神现,齐心协力促搬迁——中区21栋完成安置选...
2020-06-22
为了学校的建设和发展,加快中区基建工作,须对居住在中区21栋周...
后勤管理处疫情防控专班工作简报(6月8日-6月14日)
2020-06-15
后勤管理处疫情防控专班工作简报(6月1日-6月7日)
2020-06-15
后勤管理处疫情防控专班工作简报(5月24日-5月31日)
2020-06-15
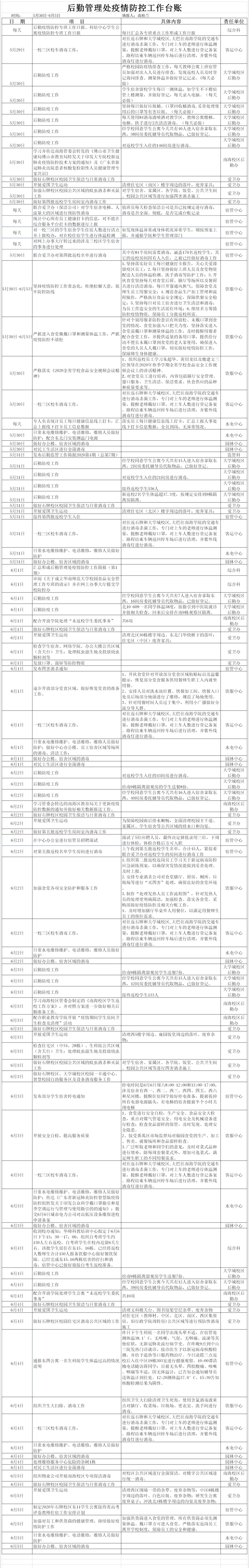
后勤新冠肺炎疫情防控工作台账(5月30日-6月5日)
2020-06-10
后勤新冠肺炎疫情防控工作台账(5月23日-5月29日)
2020-06-01
后勤理论中心组集中学习习近平总书记重要讲话精神
2020-05-29
5月28日下午,后勤党委理论学习中心组学习4月20日至23日习近平总书记赴...
后勤新冠肺炎疫情防控工作台账(5月16日-5月22日)
2020-05-25
提升理论素养,强化实干担当 ——后勤小机关第一党支部...
2020-05-22
为进一步提升党员理论素养水平,不断强化党员的责任意识和担当意识,20...
守望相助 同舟共济 ——中国联通广东省分公司向后勤...
2020-05-22
众志成城战疫情,爱心企业在行动。5月21日下午,中国联通广东省分公司...
后勤党委召开2020年全面从严治党工作会议
2020-05-21
为贯彻落实学校全面从严治党工作精神,压紧压实后勤从严治党工作责任,...
后勤防疫,校医加持 ——后勤开展师生返校前防疫防护专题培训
2020-05-19
为进一步做好疫情防控期间师生返校后的后勤保障服务,5月15日,后勤管...
411条
上一页
1
..
22
23
24
25
26
27
28
29
30
..
35
下一页